Filtro de Daltonismo
Cores Padrão
Acromatomia
Acromatopsia
Deuteranomalia
Deuteranopia
Protanomalia
Protanopia
Tritanomalia
Tritanopia
SP + Digital
/governosp
SP + Digital
/governosp
Institucional
Centro Paula Souza
Funções e Competências
Organograma
Relação de Autoridades
Agenda de Compromissos Públicos
Legislação
Fale Conosco
Carta de Serviços
Publicações
Identidade Visual
Instituição Científica, Tecnológica e de Inovação (ICT)
Secretaria de Ciência, Tecnologia e Inovação
Mapa do Site
Imprensa
Eventos
Notícias
Programas
Escola de Inovadores
Intercâmbio Cultural
CPS Carreiras
PDDE Paulista
Programa de Eficiência Energética, Tecnologia e Sustentabilidade (PETS)
Programa Dignidade Íntima
Comissões
Comissão de Avaliação de Documentos e Acesso (Cada)
Comissão Permanente de Orientação e Prevenção contra o Assédio Moral e Sexual (Copams)
Comissão Permanente de Regime de Jornada Integral (CPRJI)
Comissão Setorial de Bonificação por Resultados (BR CEETEPS)
Comissão de Gestão Participativa (CGP)
Contratações
Licitações
Contratos
Ordem de Fornecimento
Dispensa de Licitação
Execução Orçamentária
Emissão de Parecer Técnico
Demonstrações Contábeis – Exercício 2024
Plano de Contratações Anual (PCA)
Convite para o Fornecimento de Pesquisa de Preço
Avaliações
Avaliação Institucional (AAI) – WebSai
Observatório Escolar
Comitês
Comitê de Governança
Comitê de Proteção de Dados Pessoais (LGPD)
Estrutura
Assessoria de Comunicação (AssCom)
Assessoria de Inovação e Tecnologia (Inova)
Assessoria de Relações Internacionais (ARInter)
Coordenadoria Geral de Administração e Finanças (CGAF)
Coordenadoria Geral de Ensino Médio e Técnico (CGETEC)
Coordenadoria Geral de Ensino Superior de Graduação (CGESG)
Coordenadoria Geral de Formação Inicial e Educação Continuada (CGFIEC)
Coordenadoria Geral de Gestão de Pessoas (CGGP)
Coordenadoria Geral de Infraestrutura
Coordenadoria Geral de Pós-Graduação Extensão e Pesquisa (CGPEP)
Coordenadoria Geral de Tecnologia da Informação e Comunicação (CGTIC)
Coordenadoria de Parcerias e Convênios (CPC)
Divisão de Gestão de Unidades de Informação (DGUI)
Regionalização
Superintendência de Controle Interno (SUCI)
Superintendência de Integridade (SINT)
Canais de Comunicação
Ouvidoria
Serviço de Informações ao Cidadão – SIC
Privacidade e Proteção de Dados – LGPD
Perguntas Frequentes
Política de Redes Sociais
Atendimento à Imprensa
Transparência
Servidores Públicos
Remuneração Mensal
Diárias e Passagens Aéreas
Programa de Integridade
Outros Programas e Ações
Participação Social
Audiências e Consultas Públicas
Conselhos e Órgãos Colegiados
Avaliação dos Serviços Públicos
Contratos e Compras Públicas
Sistemas e Cadastros de Contratos e Compras Públicas
Painel da Transparência de Despesas com Contratos
Convênios, Repasses e Transferências de Recursos
Emendas Parlamentares
Receitas e Despesas
Receitas
Despesas
Obras Públicas
Informações Classificadas e Desclassificadas
Chamamento Público
Sistema Eletrônico de Informações do Estado de São Paulo – SEI/SP
Plano de Dados Abertos (PDA)
Relatórios da Ouvidoria
Etec
Vestibulinho
Cursos
Onde Estudar
Certificação de Competências
Enem
Pisa
Pronatec
Ideb
Regimento Comum
Concurso Público
Estágio
Fatec
Vestibular
Cursos
Onde Estudar
Diploma Digital
Bolsas e Auxílios
Enade
Concurso Público
Estágio
EaD
Educação a Distância
Sobre a SEAD
Secretaria Acadêmica
Especialização Técnica
EJA
Cursos Livres-Mooc
Microcursos
Graduação Tecnológica
Cursos Técnicos
Modalidade Aberta
Semipresencial
Online
Pós-Graduação
Stricto Sensu
Mestrado Profissional em Gestão e Tecnologia em Sistemas Produtivos
Mestrado Profissional em Gestão e Desenvolvimento da Educação Profissional
Doutorado Profissional em Gestão e Desenvolvimento da Educação Tecnológica
Aluno Especial do Mestrado
Lato Sensu
MBA em Gestão de Projetos e Processos Organizacionais (MGP)
MBA em Engenharia e Negócios (MBE)
MBA em Tecnologia e Inovação (MBT)
MBA em Gestão de Design (MBD)
Qualificação Profissional
Campanhas
Dengue
Uso de celulares nas escolas
Campanha Antipirataria
Home
/
Institucional
/
Organograma
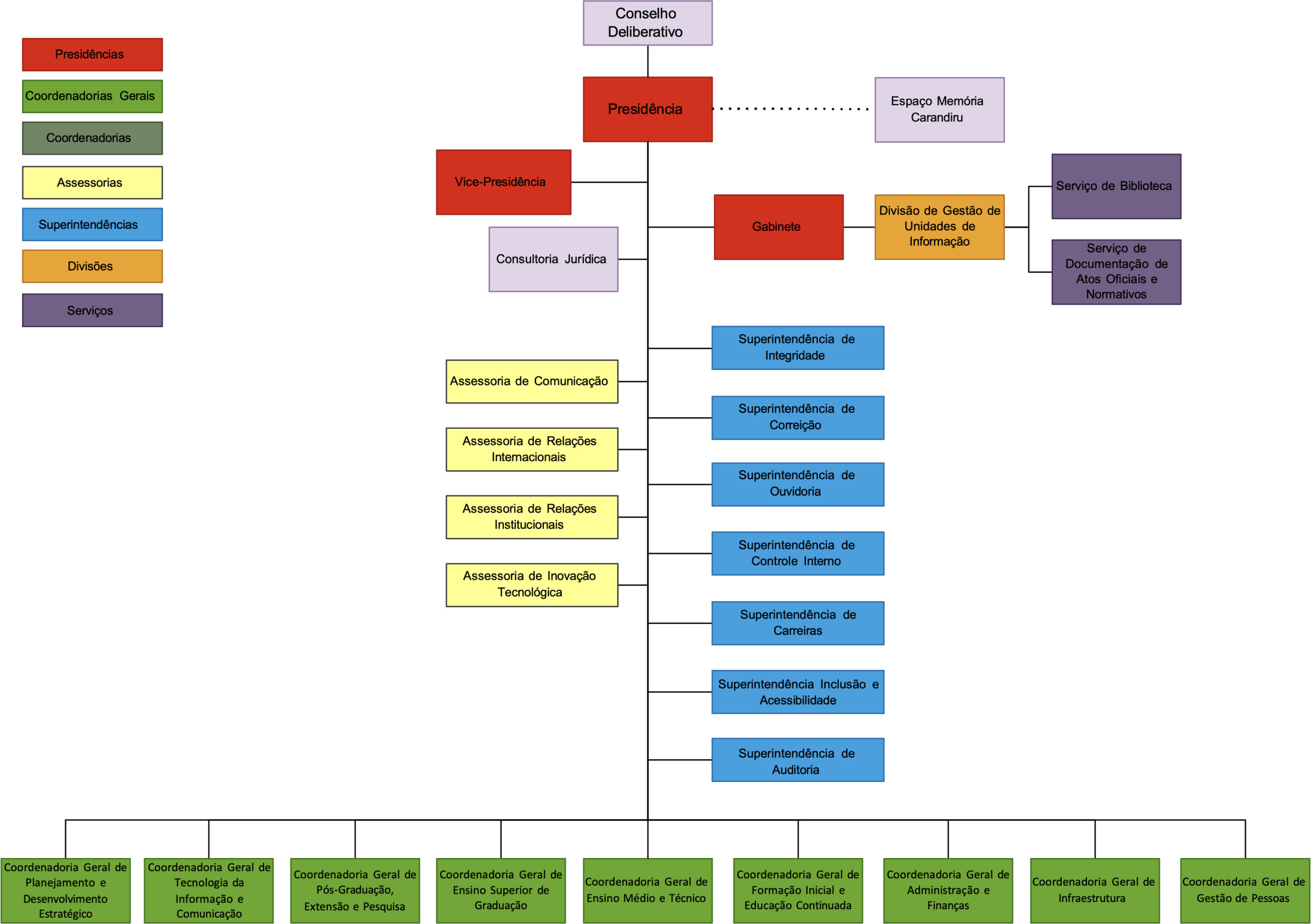
Organograma
estrutura organizacional
Ouvidoria
Transparência
SIC